X

Aangifte van ongeval

 
  • Home
  • Nieuws
  • Club
    • Onze visie
    • Bestuur
    • Aanvraag tot lidmaatschap
    • Administratie - formulieren
    • Jeugdreglement
    • Privacybeleid
    • Contact
    • Organogram
  • Sportief
    • Teams
    • Trainingen
    • Wedstrijden
    • Kalender Voetbal Vlaanderen
    • Futbalista
    • Gezond & medisch verantwoord sporten
  • Kalender
  • Foto's
  • Webshop
  • Sponsors
  • Twizzit
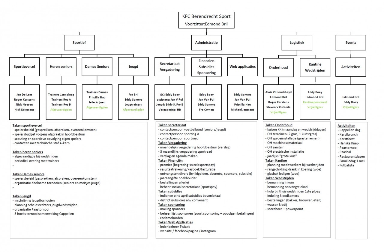
Organogram